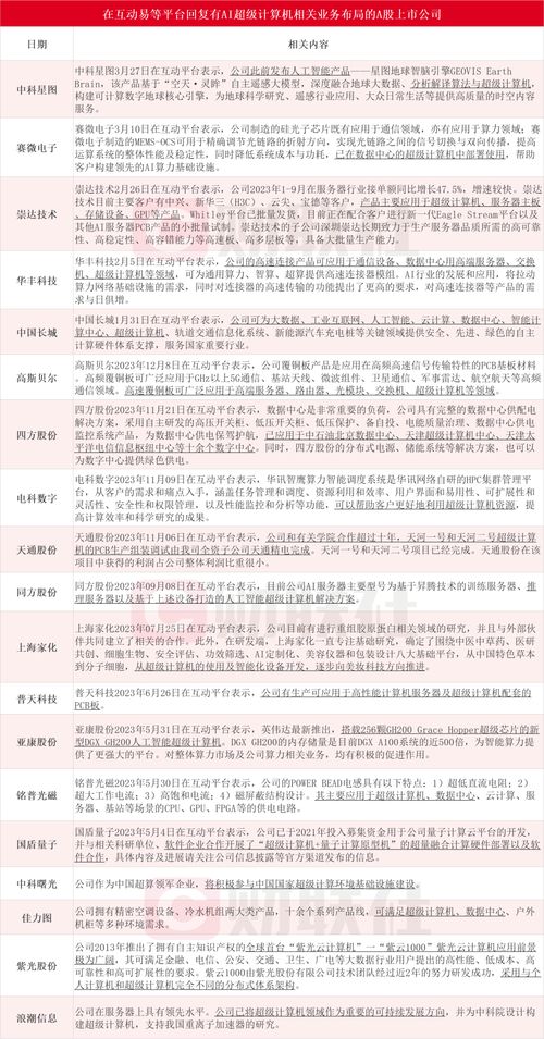
公司简介
COMPANY

----------------

昆山鹿城信息科技 一站式网站建设与软件开发服务

东莞市清大曜嘉信息技术有限公司成立于2014年03月13日,注册地位于东莞松山湖高新技术产业开发区大学创新城G-1栋206,法定代表人为朱蘅。经营范围包括计算机软件开发、销售及技术成果转让、技术服务;计算机系统集成;防伪技术、防伪材料的研发和销售;企业管理咨询;销售:计算机硬件。东莞市清大曜嘉信息技术有限公司对外投资3家公司。

企业信息
Information

----------------

公司名称:东莞市清大曜嘉信息技术有限公司

法人代表:朱蘅

注册地址:东莞松山湖高新技术产业开发区大学创新城G-1栋206

所属行业:软件和信息技术服务业

更多行业:基础软件开发,软件开发,软件和信息技术服务业,信息传输、软件和信息技术服务业

经营范围:计算机软件开发、销售及技术成果转让、技术服务;计算机系统集成;防伪技术、防伪材料的研发和销售;企业管理咨询;销售:计算机硬件。

在线留言
MESSAGE

----------------